英国·威廉希尔(WilliamHill)中文官网-Official Website
国际交流处
首页
部门概况
新闻动态
华商十讲
国际项目
港澳台合作
英国威廉希尔官网
国际特色融合课程境外实践
外籍教师
培训项目
才艺兴趣培训
小语种培训
来华留学生
下载专区
当前位置:
首页
>>
新闻动态
>> 正文
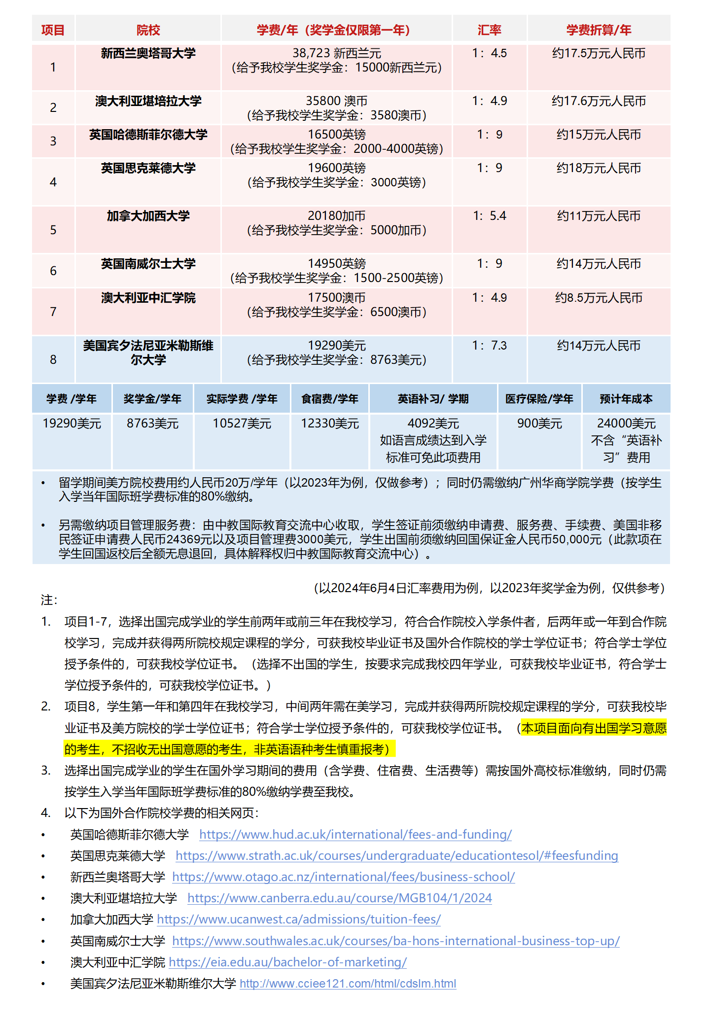
2024年williamhill英国官网国际项目一览表
2024-06-07
上一条:
建设大湾区、服务“一带一路”高质量发展 —— 第二期“华商十讲”盛大开启!
下一条:
“AI+新机遇·华商十讲 2024”启动仪式暨第一讲:AI x ESG x建筑
【
关闭
】